Calumeno Mozolesi
Künye
Tasarım
KO-Arch
Proje Yeri
Şişli, İstanbul
Tasarım Ekibi
Evren Öztürk
Mimari Proje Ekibi
Öykü Öztekin
Yardımcılar
Edanur Varol, Ecem Büyüktaş
İşveren
Orlando Carlo Calumeno
Ana Yüklenici
Oğuz Utkan
Betonarme ve Kalıp İşleri
Ömer Kuzu
Mermer CNC işleri
Cengiz Üstündağ
Mermer Uygulama
İlhan Gençoğlu
Demir İşleri
Mustafa Demir, Şahnur Donik Yüceyatak
Üç Boyutlu Görselleştirme
Ozan Kağan Altunbaş
Tamamlanma Tarihi
2024
Toplam İnşaat Alanı
14 m²
Fotoğraflar
Mustafa Seven, Evren Öztürk
KO-Arch tarafından, Levanten kökenli Calumeno ailesi için tasarlanan Calumeno Mozolesi; geleneksel anıtsal mimarlık referansları ile çağdaş üretim tekniklerini buluşturan bir tasarım yaklaşımıyla zamanın ötesine uzanan bir hafıza mekanı olarak kurgulanmış.
Yapısal Kurgu ve Malzeme Seçimi
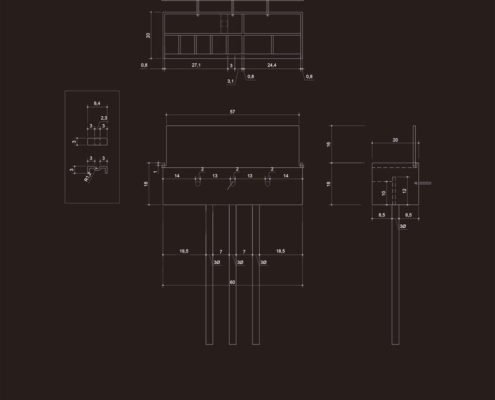
Levanten kökenli Calumeno ailesi için tasarlanan mozole, 3 metre x 3 metre taban alanına oturan ve 4 metre yüksekliğe sahip bir kütle. Ana taşıyıcı sistemi betonarme perdelerden oluşmakta olup, dış cephe kaplamasında 40 mm kalınlığında Marmara mermeri kullanılmış. Bu mermer paneller, derinlemesine oyulmuş kasetlerden meydana gelerek yapıya hafifletilmiş bir strüktürel ifade kazandırıyor. Mozolenin toprak altı kotunda konumlanan bir mezar odası, tabutların muhafaza edilmesi için tasarlanmış olup, bu alanın oluşturulabilmesi adına 3 metre derinliğinde bir kazı işlemi gerçekleştirilmiş.
Pangaltı Latin Katolik Mezarlığı Bağlamında Tasarım İlkeleri
Tasarım sürecinde, Pangaltı Latin Katolik Mezarlığı’nda bulunan mevcut mozole örnekleri detaylı biçimde analiz edilmiş. Özellikle Rossi, Medovich, Carminati, Scotto, Castelli, Barozzi, Collaro ve Mratovich aile mozolelerinin biçimsel karakteristikleri referans alınmış, mezarlıkta gözlemlenen yapısal tipoloji korunarak yeni bir yorum geliştirilmiş. Bu bağlamda, mezarlık dokusuna uyum sağlamayı hedefleyen tasarım, diğer mozolelerde ve mezar taşlarında yaygın olarak kullanılan Beyaz Marmara mermerini temel yapı malzemesi olarak benimsemiş. Marmara mermerinin zaman içinde geliştirdiği doğal patina ve renk dönüşümü, mezarlığın kimliğini oluşturan unsurlar arasında yer almakta olup, bu malzemenin kullanımı yalnızca estetik bir tercih değil, aynı zamanda mekansal sürekliliği destekleyen bilinçli bir karar olarak değerlendirilmiş. Feriköy Mezarlığı, bu malzeme seçiminde ve formun üç boyutlu kompozisyonunda belirleyici bir referans noktası olmuş.
Modern Çağda Zanaatkarlık: Anıtsal Mimarlıkta El İşçiliğinin Yeniden Yorumu
Feriköy Mezarlığı, yaklaşık bir asır öncesine tarihlenen, ince işçilikle biçimlendirilmiş birçok mezar taşı, sütun, fresk ve anıt heykellere ev sahipliği yapıyor. Bu yapılar, dönemin zanaatkar ruhunu ve mimari detaylara verilen önemi gözler önüne seriyor. Ancak, çağdaş inşaat tekniklerinin ve üretim süreçlerinin değişmesiyle birlikte bu tür detayların aynı incelikte yeniden üretimi günümüzde mümkün değil veya farklı metotlarla ele alınıyor. Bu bağlamda, “Günümüz inşaat teknolojileriyle Feriköy Mezarlığı bağlamında bir mozole nasıl tasarlanabilir?” sorusuna yanıt arayan proje, zanaatkarlığı çağdaş üretim teknikleriyle buluşturmayı amaçlıyor. Anıtsal bir ifade taşıyan mozole, mezarlık dokusu ile uyumlu, ancak daha sade, sağlam, güçlü ve geometrik bir düzen içinde şekillendirilmiş. Cephelerde kullanılan modüler taş birimleri, klasik mozole anlayışını dönüştüren bir prototip oluşturma hedefinin temel çıkış noktasını oluşturmuş. Mermer kasetlerin iç kısımlarının oyulması, bu tasarımın özgün bir ifadesi olarak ön plana çıkıyor. Mermer üzerinde cnc makineleri ile yapılan sulu oyma işlemi 40 mm kalınlığındaki mermerleri 15×30 cm’lik kasetler haline getirmiş.
Dikey ve Yatay Doğrultular Üzerine Mekansal Bir Okuma
Tasarımda, yatay ve dikey doğrultular üzerinden geliştirilen mekansal anlatı, mozolenin kavramsal çerçevesini oluşturan temel unsurlar arasında yer alıyor. Yatay doğrultu, gündelik yaşamı, faniliği ve insanın ölümlü doğasını temsil ediyor. Dikey doğrultu ise, yeraltı ile gökyüzü arasında kurulan metafiziksel bir bağ olarak yorumlanmış. Mozolenin dış cephesinde kullanılan mermer panellerin dikey formda biçimlendirilmesi, yapının prizmatik kütlesini olduğundan daha yüksek gösterme amacını taşırken, aynı zamanda ölüm ötesine dair soyut bir göndermeyi içinde barındırıyor. Mezarlığın genelindeki asırlık servi ağaçları, bu dikey kompozisyonun doğal bir uzantısı olarak düşünülebilir. İç mekanda dikeyliğin vurgulanması, cam döşeme ve tepe ışıklığı ile sağlanmış. Mozole zemininde konumlanan cam döşeme, üzerine basan ziyaretçiye hem aşağıya, hem de yukarıya bakma imkanı sunuyor. Camın yansıtma özelliği, gökyüzü ve toprak altı kotunu aynı perspektifte buluşturarak mekanın sonsuzluk hissini pekiştiriyor.
Mimari Kavramsallaştırmalar
Kaset Modülü ve Strüktürel Hafiflik
Mozolenin tasarımında belirleyici olan dört temel kavramsal yaklaşım bulunuyor. Bunlardan ilki, dış cephede kullanılan kaset modülleri. Hristiyan kültürü bağlamında evrensel bir görsel referans oluşturmayı amaçlayan bu modüller, doğrudan bir dini figüratif temsil yerine, Pantheon’un iç kaset sistemine dayanan strüktürel bir hafiflik prensibiyle geliştirilmiş. Kasetlerin merkezine doğru gerçekleştirilen kademeli oyma işlemi, günün farklı saatlerinde ışığın yüzeyde oluşturduğu gölge derinlikleriyle mekansal algıyı zenginleştiriyor. Aynı zamanda, bu keskin ızgara düzeni, ölümün kaçınılmaz bir olgu olduğunu hatırlatan bir zamansal metafor olarak değerlendirilmiş.
Kademeli Kubbe
Venedikli mimar Carlo Scarpa’nın Brion Mezarlığı’nda geliştirdiği brüt beton kademeler, Calumeno Mozolesi’nin tavanında kubbeleşen ve tepe ışıklığına yönelen geçişlerde kritik bir referans noktası olmuş. Mozoledeki bu tür detayların, modern ve klasik İtalyan mimarisine yapılan bilinçli göndermelerle şekillendirilmesi, Levanten kimliği ile doğrudan ilişki taşıyor.
Işıklı Haç
Mozolenin iç mekanında ışık kullanımını sınırlandıran bir yaklaşım benimsenmiş, ancak mermer kasetlerin en ince noktalarında ışık yarıkları bırakılarak doğal ışığın içeri süzülmesine olanak tanınmış. Apsiste konumlanan haç biçiminde ışık yarıkları, Tadao Ando’nun 1999 tarihli Işık Kilisesi’nden esinlenerek oluşturulmuş. Işığın soyut ifadesi, iç mekanda ziyaretçiyi duygusal ve mekansal bir deneyime davet eden temel tasarım öğelerinden biri haline gelmiş.
Cam Döşeme ile Mekansal Algının Dönüştürülmesi
Feriköy Mezarlığı’ndaki geleneksel aile mozolelerinde, tabutlar yeraltı kotunda muhafaza ediliyor. Ancak bu alanlar karanlık, dar ve ziyaretçiler için erişimi zor mekanlar. Bernard Tschumi’nin Akropol Müzesi’ndeki cam döşeme uygulamalarından ilham alınarak mozolenin toprak altı kotu cam bir yüzey aracılığıyla görünür kılınmış ve yeraltına inişin mekansal ve duygusal deneyimini kolaylaştıran bir çözüm sunulmuş. Calumeno Mozolesi, geleneksel anıtsal mimarlık ile çağdaş üretim tekniklerini buluşturan bir tasarım yaklaşımı sergiliyor. Mekan, malzeme ve ışık ilişkileri üzerinden şekillenen bu yapı, zamanın ötesine uzanan bir hafıza mekanı olarak kurgulanmış.










































